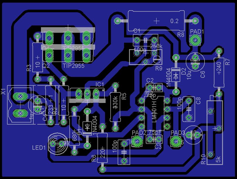
Näytä sivun lähdekoodiVanhat versiotPaluulinkitTakaisin ylös Labrapoweri Löysin TI:n datasheetistä skeman lineaariselle labrapowerille, ja päätin alkaa toteuttamaan sitä. Tarkoituksena olisi että siinä on 0-25V kaksipuoleinen käyttöjännite noin 2A maksimilla antovirralla. Lisäksi jonkinlaiset jännite- ja virtamittarit olisi tarkoitus saada, mieluiten kuitenkin vähällä vaivalla joten tuskin on tulossa digitaalisia. Tässä regulaattoriosan piirilevy, -6V jännitteet opareiden ohjaamiseen tuottava piirilevy ja tasasuuntausta varten oleva levy on toteuttamatta. Skema Maski projektit/wanhat/labrapoweri.txt Viimeksi muutettu: 2019/09/18 20:31(ulkoinen muokkaus) Kirjaudu sisään