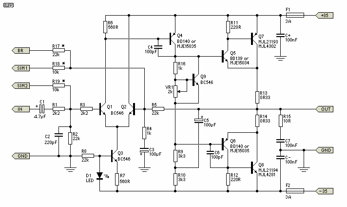
Näytä sivun lähdekoodiVanhat versiotPaluulinkitTakaisin ylös Yksinkertainen BJT:llä toteutettu AB-luokan vahvistin Tämä skema on napattu Rod Elliottin sivuilta, kyse on Project 3a:sta, sieltä löytyy tarkempaa tietoa kytkennän toiminnasta. Kytkennässä yksi pari ulostulotrankkuja riittää 8 ohmiin, mutta neljään ohmiin ajettaessa olisi ehkä hyvä laittaa kaksi paria. Tällöin on hyvä käyttää myös ajajina transistoreita joiden safe operating area riittää. BD139/140 sijaan voi käyttää esim MJE340/350 (parempi SOA isommilla jännitteillä vaikka virrankesto nimellisesti pienempi) tai MJE15034/35 (riittää varmasti). Ulostulotransistoreina voi käyttää melkolailla mitä tahansa järkevän SOA:n ja tehonkeston omaavia vekottimia, esim. telokin hyllystä löytyvät MJ15003/4 ovat varsin päteviä. Myös vanhempia transistoreja kuten 2N3055/MJ2955 voi hyvin käyttää mutta tällöin kannattaa suosiolla käyttää kahta paria. Kytkennälle on tehty piirilevyt joissa voi käyttää yhtä komplementaariparia, kahta komplementaariparia tai kahta NPN-transistoria ns. quasikomplementaarisessa konfiguraatiossa. Kahdelle kivelle tehtyjä levyjä voi käyttää myös yhdelle parille, sekä päinvastoin kunhan lisää emitterivastukset. Layout yhdelle komplementaariparille tarkoitetulle piirilevylle: Ja piirilevymaski: Lisäksi maskit ja leiskat komplementaariselle ja quasikomplementaariselle vahvistimelle joissa on paikat emitterivastuksille: komplementaarisen piirilevyn layout emitterivastuksilla NPN:iä käyttävän piirilevyn layout emitterivastuksilla NPN:iä käyttävän piirilevyn layout emitterivastuksilla projektit/wanhat/ab-luokan_bjt-vahvistin.txt Viimeksi muutettu: 2019/09/18 20:31(ulkoinen muokkaus) Kirjaudu sisään